编者按:为进一步支撑国际化业务开拓,创新打造具有国际化特色的工作模式,广州检验中心特别策划“国际青年看广检”系列报道,围绕来自东南亚不同国家青年在公司的工作经历,结合亲身感悟,以新鲜多元的视角,刻画拼搏务实、专业进取的广检青年群像,同时也展现了广州检验中心不断提升技术实力、为实现企业高质量出海的奋进日常。
过去,汽车行业的国际标准一直以欧美为主导。现在随着中国新能源汽车技术成熟和产能扩大,中国正在无形中改变着目标市场的充电格局,当地消费者需要使用与中国汽车相匹配的充电设施,因此,“中国技术”走出去成为了重塑全球汽车产业格局的重要步伐。广州检验中心始终注重在试验设备、专业人才等方面的能力建设,不断增强自身技术服务能力以应对企业客户的不同技术需求,助力中国充电标准在海外市场得以推广和应用。


EMC大功率充电设备
广州检验中心EMC技术团队完成了目前国内唯一一套EMC专用1000V/500A/500kW充电设施的建设工作。为了满足不同电压平台车型的充电需求,该套测试系统具备了充电电流和充电电压的调控能力,输出电流范围1A-500A,输出电压范围50V-1000V。电磁兼容测试对本底噪声要求较高,为此,工程师们提出充电设备主体与测试环境隔离,且采用自然冷却充电枪,保证了良好的EMC测试本底噪声。抗扰度测试是涉及汽车充电安全的一项重要电磁兼容性测试,为了保证测试系统的稳定性,充电设施的通信和控制模块采用屏蔽处理,可为抗扰度测试过程中的充电车辆提供良好的通信。在分析我国新能源汽车产业国际化的发展趋势后,EMC团队提出了一套设备多种充电协议的设计思路,实现了对国标、欧标、美标、日标四种充电接口车辆进行辐射发射、传导发射、辐射抗扰等大功率传导充电EMC研发及出口认证测试。

新能源大功率充电设备
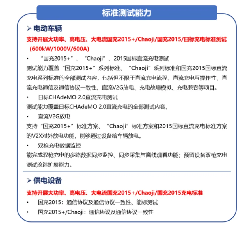
新能源试验室建设的600KW/1000V/600A高电压、大电流、大功率的电动汽车传导充电测试平台,可突破现行2015版传导充电标准不超过250KW的理论极限充电功率和不超过250A的理论极限充电电流,通过测试标准研究、测试案例开发,并搭载主动冷却、温度监测等大功率充电相关设备,可形成600KW/1000V/600A电气性能指标内的小、中、大功率传导充电控制导引、互操作、通信协议及通信协议一致性、充电兼容等下一代车桩传导充电测试能力。

同时,该平台可向后兼容现行国家充电标准、向前兼容未来下一代大功率充电标准,可针对新旧两代充电标准体系开展整车充电全领域关键项目测试,可形成车与电网互动V2G充放电测试能力等,对服务大功率充电技术平稳安全上车具有重要意义。

接下来,广州检验中心立足企业实际技术需求,持续打造行业领先的新能源汽车充电技术能力,为东南亚等全球汽车市场的新能源汽车产业高质量发展“续航”,助力提升国际消费者对“中国制造”的认知与信心,共同塑造中国新能源汽车产业在海外市场的优质形象。